2023中考资讯
2023中考分数线
2023中考成绩查询
2023年泰州市高中阶段学校招生计划
更新时间:2023-5-26 11:46:48 作者:佚名 信息来源:不详
2023年泰州市高中阶段学校招生计划正式公布
今年我市高中阶段学校招生计划为34210人。其中,普通高中招生计划23397人,职业学校招生计划9013人、技工学校招生计划1800人。
普通高中招生计划为指令性计划,除同分跟进学生外,各普通高中学校不得突破计划招生。
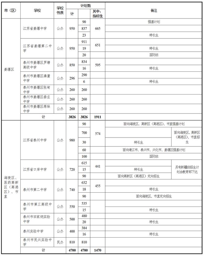
全市四星级高中指标生总计划数为7451人。省靖江中学、省泰兴中学、省兴化中学、省姜堰中学、省泰州中学和靖江一中、省黄桥中学、泰兴一高、兴化楚水实验学校、省姜堰二中、姜堰罗塘中学、省口岸中学、泰州二中等13所普通高中招收指标生,指标生比例按70%确定。指标生招生计划均衡分配到本地所有初中学校。
省泰州中学安排强基计划150人,其中面向靖江市、泰兴市、兴化市、姜堰区60人,面向海陵区、医药高新区(高港区)、市直90人。省靖江中学、省泰兴中学、省兴化中学、省姜堰中学各安排强基计划90人。所有强基计划均单列。
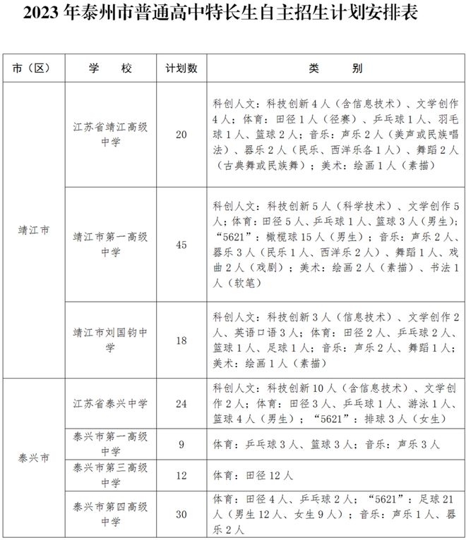
全市24所普通高中招收特长生,计划总人数466人。全市4所普通高中举办国际班,招生计划155人。
特长生招生计划、国际班招生计划和强基计划不能完成的,不转入普通计划。
各地、各校须严格执行普通高中招生计划,不得无计划招生、超计划招生或未经批准违规跨区域招生,杜绝招收计划外的“借读生”或“旁听生”。
各学校具体招生计划
详见下表






中考信息不断变化,精英中考网www.zhongkaow8.com提供的中考资讯、成绩查询、分数线信息仅供参考,具体以相关教育部门的信息为准!

