2021中考资讯
2021中考分数线
2021中考成绩查询
2021芜湖中考录取分数线
更新时间:2021-7-15 15:53:48 作者:佚名 信息来源:网络
2021芜湖中考录取分数线
一、录取结果查询时间:
(一)提前批次及第一批次:7月13日中午12:00开始查询。
(二)第二批次:7月18日中午12:00开始查询。
(三)第三批次:7月23日中午12:00开始查询。
(四)各批次征集志愿录取结果查询时间:各批次征集志愿录取结束后的第二天中午12:00开始查询。
二、录取结果查询方式:
考生可通过芜湖市教育局网站查询录取结果。
请各校及时通知到考生及家长,确保考生、家长周知。
特此通知。
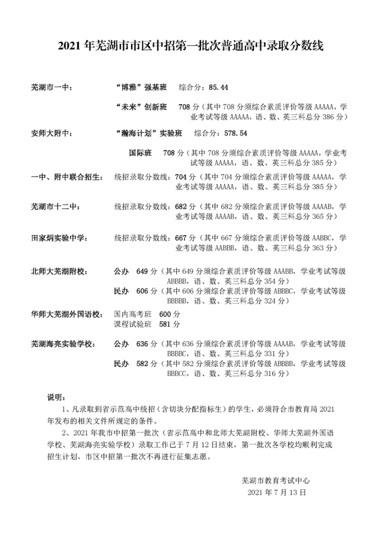
芜湖市市区中招第一批次普通高中录取分数线公布!
而芜湖一中、安师大附中联合招生电脑派位工作方案已获市教育局同意。
电脑派位工作日程安排现已公布,快来了解2021芜湖市区中招第一批次普高录取分数线
中考信息不断变化,精英中考网www.zhongkaow8.com提供的中考资讯、成绩查询、分数线信息仅供参考,具体以相关教育部门的信息为准!
